环保产业是指在国民经济结构中,以防治环境污染、改善生态环境、保护自然资源为目的而进行的技术产品开发、商业流通、资源利用、信息服务、工程承包等的总称,主要包括环保设备、环保工程建设、环保服务三大方面。
环保产业全景图谱
环保产业的上游主要是包括钢铁、化工、电力、电子、有色金属在内的原材料供应商,这些行业为环保产品的生产及工程实施提供原材料,其价格波动直接影响环保行业的成本,进而对细分行业的利润产生影响。环保产业的下游主要包括市政以及钢铁、电力、水泥、冶金、化工等工业污染行业。政府部门是环保治理的重要需求方,这是因为环保行业具有很强的公益属性,其需求变化在很大程度上取决于产业政策。
环保产业链的鲜明特征是上下游行业存在一定的重叠,即环保行业的需求方同时也是供给方,如钢铁、电力、化工等行业。
环保行业围绕污染处理,从包括污水处理、大气污染控制、固废/危废处置、土壤修复、环卫设备及服务的末端治理,逐步转向包括环境监控等前端控制的全生命周期综合治理。其中,大气污染控制、污水处理已处于成熟阶段;环卫设备及服务、环境监控、固废/危废处置处于成长阶段;土壤修复尚处于起步阶段。

环保产业发展现状
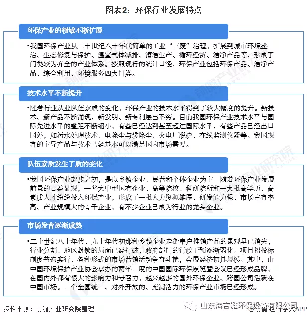
产业发展特点
环保产业是为环境保护提供物质基础和技术保障的产业,是由环境保护所催生,随环境保护而发展的新兴产业。近年来,我国环保产业工作力度不断加大,环保事业深入发展,有力地拉动了环境保护相关产业的市场需求,带动了环保产业的快速发展

市场规模
随着污染防治攻坚战的实施,我国环保产业市场需求进一步释放,环保产业发展的营商环境持续改善,环保产业规模继续保持较快增长,全行业工艺和技术装备水平稳步提升、创新模式深入推进,产业结构不断完善,行业格局逐步优化。尽管受到2018年产业发展流动性危机余波及中美贸易摩擦的影响,2019年一些环保企业依然面临着经营危机,但总体来看,2019年环保产业整体发展态势趋好,持续保持了较快发展。据中国环境保护产业协会测算数据,2019年全国环保产业营业收入约17800亿元,较2018年增长约11.3%。

经营情况
我国环境保护产业协会统计企业共有11229家,其中共有大型企业385家、中型企业2728家、小型企业3957家、微型企业4159家。其中,大、中型企业数量占比分别为3.4%、24.3%;小、微型企业数量占比为72.2%,可见,我国环保企业仍以小微型企业为主。大型企业数量少,产出贡献大,80%以上的产业营业收入集中于占比约10%的营业收入过亿的企业。92.0%的营业收入、87.6%的环保业务营业收入集中在年营业收入1亿元以上的企业,该部分企业的单位数量占比仅为9.8%,营业收入在2000万元以下的企业单位数量占比高达72.3%,其营业收入占比仅为2.3%、环保业务营业收入占比3.8%。营业收入规模越小的企业,环保业务营业收入在总营业收入中所占比重越高,其环保专业化程度也越高,营业收入超过l00亿元的企业,环保业务营业收入平均占比为44.l%,营业收入小于2000万元的企业,其环保业务营业收入平均占比达98.2%。

产业分布
据我国环境保护产业协会统计数据,2019年1492家固废处置与资源化企业实现营业收入6591.7亿元,实现营业利润598.3亿元;3372家水污染防治企业实现营业收入5676.3亿元,实现营业利润539.2亿元;1366家大气污染防治企业实现营业收入1904.7亿元,实现营业利润143.1亿元。

据环境保护产业协会统计数据,从领域分布看,11229家企业集中分布在环境监测、水污染防治、固废处置与资源化利用、大气污染防治领域,上述4个领域的企业数量之和占比达91.6%;其中,水、固2个领域企业的营业收入、营业利润占比分别高达76.5%和82.7%。从地域分布看,11229家企业有近半数集聚于东部地区,中、西部和东北三个地区的企业总数占52.6%,仅比东部地区企业占比高5.2个百分点。东部地区环保企业的营业收入、营业利润占比分别为67.4%、67.6%,远远超过中、面部和东北三个地区企业的营业收入、营业利润。长江经济带11省(市)以45.6%的企业数量占比贡献了近一半的产业营业收入。

产业结构
据环境保护产业协会数据,涉及企业样本包括参加全国环保产业重点企业基本情况调查的3535家企业、参加全国环境服务业财务统计的8943家企业,剔除重复样本,共计11003家企业。上述企业2019年营业收入总额7597.5亿元、营业利润总额689.9亿元,其中,环保业务营业收入6385.7亿元。
2019年,全国环保产业重点企业基本情况调查的环境保护产品包括水污染防治设备、大气污染防治设备、固体废物处理处置设备、土壤修复设备、噪声与振动控制设备、环境监测仪器设备、环境污染治理配套材料和药剂、资源综合利用设备、环境应急设备等。参与调查的企业中有1335家从事环境保护产品生产。环境保护产品生产各领域企业数量、年产值、年销售收入、年销售利润、年出口合同额详见下表。
从细分领城看,2019年,在环境保护产品生产领域,大气污染防治和水污染防治两大领域从业单位数量集中,设备产销量占据全行业市场的65%以上:在环境服务领域,从业单位主要分布在水污染防治、大气污染防治、固废处置与资源化、环境监测4大服务领域,水污染防治、固废处置与资源化服务分别占据约36.4%,28.4%的市场份额。


环保产业细分市场情况
环保服务市场
近十几年来,中国环保服务市场发展迅速。“十三五”期间,国家推行了城市污水处理、城市垃圾处理、燃煤电厂烟气脱硫、危险废物和医疗废物处理、重点流域水污染防治等十大重点环境保护工程建设,对钢铁、有色、煤炭、电力、化工、纺织等重点行业进行了大规模的污染减排,环境基础设施建设有了长足的发展,环保服务市场的规模也随之迅速发展壮大。
据环境保护产业协会数据,2019年我国列入统计的环境服务企业共10486个,年收入总额为5281.1亿元,年利润总额为576.7亿元。

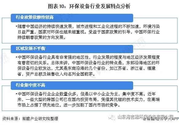
环保设备市场
环保设备行业的发展共有三大特点,分别是政策依赖性较高、区域发展不平衡及市场分散,竞争激烈。具体分析如下:

在《2020环保产业发展状况报告》中,2019年纳入统计的环保设备市场共有1583家企业;年产值为1018.60亿元,销售收入和销售利润分别为949.10亿元和135.80亿元,实现出口合同额51245.60万美元。

我国的环保设备企业市场规模普遍不大,大多数企业为中小型企业。从企业性质来看,在中国环保设备制造行业中占据主导地位的是私营企业。在其环保设备细分行业中,2019年福建龙净环保的营收为109.35亿元,其营收占了前十企业环保设备行业营收的32.52%,其占据着环保设备行业不可撼动的位置;其后依次是龙马环卫、聚光科技、菲达环保,分别占前十企业环保设备营收的12.57%,11.59%和10.16%。
按行业分,营业收入排名前十的企业中,只有聚光科技和创元科技有设计到环境监测专用仪器仪表行业,但没有企业涉及到环境污染处理专用药剂材料行业的业务。


你所在的位置: